学术资源

2024-01-03

前言

随着老年人口的急速增长,年龄相关疾病发病率的上升引发了人们的日益关注。越来越多的证据表明,免疫系统功能失调导致了老年人群患上慢性低度炎症,进而引发恶性肿瘤、内分泌和代谢疾病、阿尔茨海默病、动脉粥样硬化以及自身免疫性疾病等与年龄相关的疾病。这导致了老年人的患病率和死亡率上升。T细胞在免疫反应中起着核心作用,包括抗肿瘤免疫。随着个体年龄的增长,衰老T细胞的数量增。老化的 T 细胞表现出明显的表面标志物,例如共刺激受体 CD27 和 CD28 的表达缺失,以及 CD57、KLRG-1、CD45RA 的高表达。此外,趋化因子受体 CCR7 在这些衰老的 T 细胞中也被下调。二甲双胍是治疗2型糖尿病的一线药物。它具有降血糖作用,并已被证明具有抗癌作用、预防和治疗衰老相关疾病等其他特性,以及抑制炎症。虽然二甲双胍在免疫系统中的作用受到广泛关注,但对其对衰老 T 细胞的免疫调节作用知之甚少。

2023年12月12日,来自中山大学的洪海教授研究团队在 Immunity & Ageing 杂志发表了题为 The effect of metformin on senescence of T lymphocytes [1] 的文章。他们的研究发现二甲双胍可以降低 CD8+ 衰老 T 细胞的数量。此外,二甲双胍还可影响衰老相关分泌表型(Senescent Associated Secretory Phenotype, SASP)的分泌,抑制 CD8+衰老 T 细胞 IFN-γ 的产生以及抑制淋巴细胞中促炎细胞因子 IL-6 的产生。他们的研究结果表明,二甲双胍可以从细胞数量、效应因子功能、端粒酶含量和基因表达等方面抑制中年个体的 T 细胞衰老。


研究内容

中年人群CD8+衰老T细胞频率最高

衰老细胞的增加与年龄、肿瘤、传染病的易感性增加以及疫苗接种反应不佳有关。事实上,中年人被认为更容易在多重压力下出现慢性疲劳,这很容易诱发炎症状态和对抗原的异常免疫反应。研究分析了中山大学第一附属医院近六年的临床样本,发现中年肺癌患者比例显著高于年轻和老年组。为了确定中年组与青年组和老年组的衰老 T 细胞数量的差异,该团队招募了 88 名健康的供者,年龄在 26 岁到 86 岁之间。结果发现,中年组 CD8+衰老 T 细胞的频率显著高于青年组和老年组,并且 CD8+衰老 T 细胞的比例高于 CD4+衰老 T 细胞的比例。与此同时,T 效应记忆细胞(Tem)具有衰老 T 细胞表型的比例在中年组也最高



二甲双胍治疗后衰老T细胞数量显著减少

重要的是通过干预措施减少衰老的T细胞,以防止与年龄相关的疾病,特别是肿瘤的发生。二甲双胍不仅具有降血糖作用,还具有抗肿瘤和抗衰老作用。为了研究二甲双胍对衰老T细胞的影响,他们在体外用不同浓度的二甲双胍来处理中年人群的人外周血单核细胞:0mM、5mM、10mM和20mM。他们的实验证实,10 mM 二甲双胍处理后,衰老 T 细胞数量显著减少,20 mM 二甲双胍处理后,CD8+衰老 T 细胞的频率也有所下降,在 Tem 细胞中也观察到了类似的抑制效应。这些结果表明,二甲双胍可以降低中年人群中衰老 T 细胞的频率


二甲双胍减少CD8+衰老T细胞中IFN-γ的分泌

衰老T细胞分泌的SASP(衰老相关分泌表型,SASP)可能对邻近的健康细胞有害,甚至诱发衰老。IFN-γ 在衰老 T 细胞中高表达。为了研究二甲双胍是否抑制 IFN-γ 的产生,他们对来自中年组的外周血单个核细胞(PBMC)使用 20 mM 二甲双胍治疗 24 小时。结果发现,二甲双胍治疗组和对照组之间,CD8+衰老 T 细胞 IFN-γ 的产生没有显著差异,但治疗组 CD8+衰老 T 细胞中 IFN-γ 的平均荧光强度(MFI)显著降低。此外,二甲双胍治疗后,淋巴细胞中 IFN-γ 阳性 T 细胞的频率有所降低但是对于非衰老 T 细胞,二甲双胍治疗后 IFN-γ 的产生却增加。总之,这些结果表明,二甲双胍抑制衰老 T 细胞中 IFN-γ 的分泌,但不下调非衰老 T 细胞中 IFN-γ 的产生


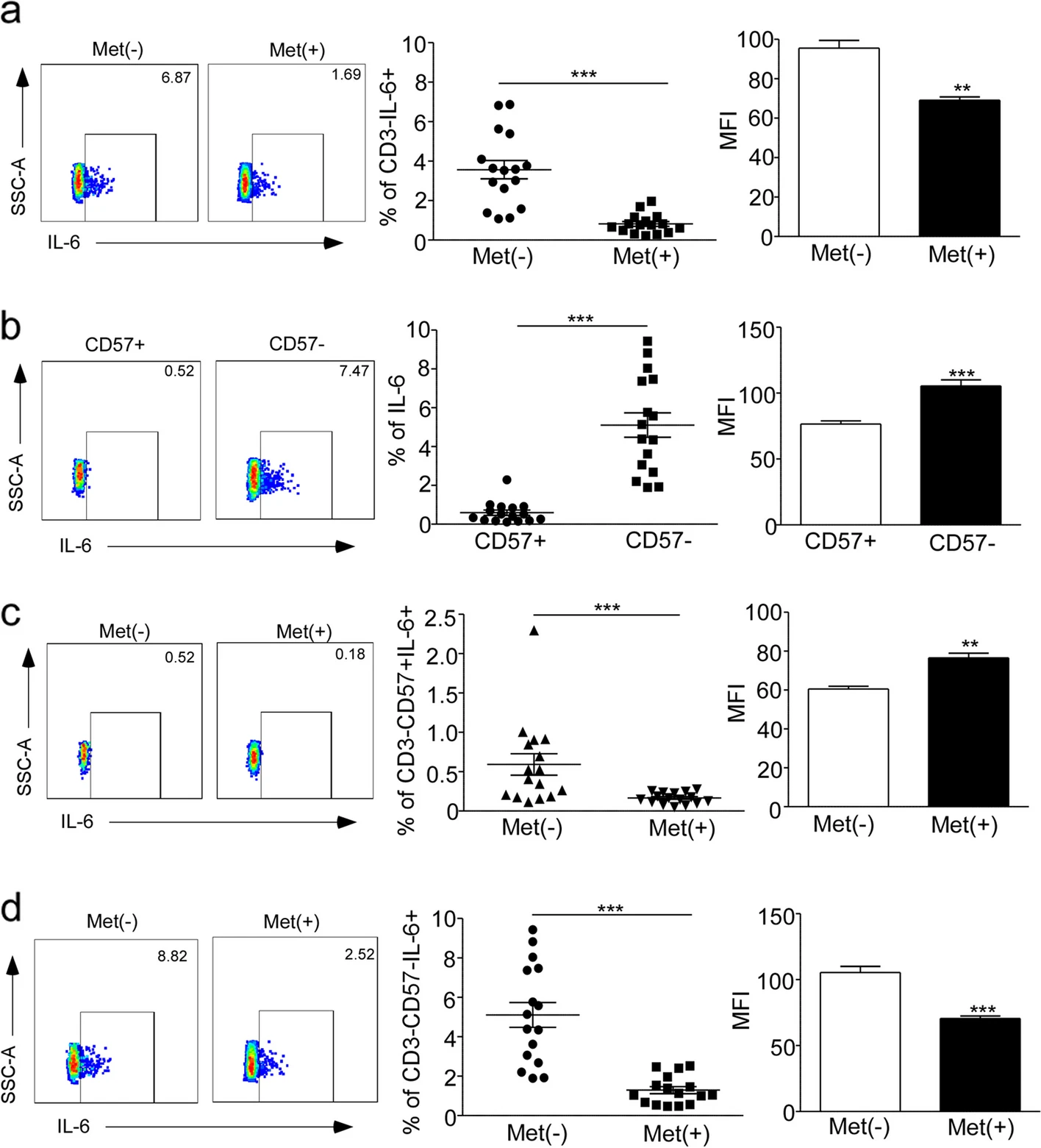
二甲双胍抑制促炎细胞因子IL-6的产生

IL-6是衰老过程中存在于各种衰老细胞中的SASP因子之一。这种细胞因子主要由先天免疫细胞分泌,如单核细胞和树突状细胞(DC)。为了确定二甲双胍是否抑制IL-6的产生,他们分析了中年受试者外周血CD6阴性细胞中IL-3的分泌。结果显示,对照组细胞中 IL-6 产生率为 3.8%,而二甲双胍处理组细胞 IL-6 产生率仅为 1%。此外,二甲双胍治疗后 CD3 阴性细胞中 IL-6 表达水平显著降低。CD57 被认为是 T 细胞复制性衰老的表面标志,他们还比较了产生 IL-6 的 CD3-CD57- T 细胞和 CD3-CD57+ T 细胞的频率,发现前者的频率更高。因此,二甲双胍降低了 CD3 阴性细胞和 T 细胞中 IL-6 的产生


二甲双胍促进衰老T细胞中TNF-α的产生

TNF-α 是肿瘤坏死因子 α,是一种有效的促炎细胞因子,在免疫系统的维持和稳态、炎症和宿主防御中起着至关重要的作用。高浓度的 TNF-α 可导致各种病理过程,包括炎症、自身免疫性疾病和肿瘤。有研究发现,衰老T细胞也分泌高水平的TNF-α。

他们发现,在二甲双胍干预后,与对照组相比,CD8+衰老 T 细胞分泌 TNF-α 的趋势增加。淋巴细胞中CD3 + CD8 + CD45RA + CCR7-CD27-CD28-CD57 + KLRG1 + TNF-α + T细胞频率也有增加。在CD3 + CD8 + CD45RA + CCR7-CD27-CD28-CD57-KLRG1-T细胞中也观察到类似的结果。这些结果表明,二甲双胍促进衰老 T 细胞中 TNF-α 的产生


二甲双胍增加了端粒酶浓度和未分化T细胞的频率

端粒是一种位于染色体末端的 DNA-蛋白质复合物,在维持染色体稳定性方面起着至关重要的作用。然而,在细胞分裂过程中,端粒的长度自然减少,最终导致细胞老化、死亡或癌症。端粒酶是一种具有逆转录活性的酶,负责合成端粒DNA并保留端粒的长度。上述结果表明,二甲双胍能够减少衰老T细胞的数量,它是否对端粒酶有影响还尚不清楚。他们随后使用酶联免疫吸附试验 (ELISA) 测定端粒酶的浓度。结果显示,对照组端粒酶浓度为 0.71 ng/ml,而二甲双胍治疗组端粒酶浓度升高至 1.33 ng/ml。此外,二甲双胍干预还增加了未分化 T 细胞的频率。这些结果提示二甲双胍诱导的端粒酶浓度和未分化 T 细胞数量的增加可能是其抗衰老作用的原因之一


二甲双胍可促进干性和端粒酶活性相关基因的表达

为了提供细胞衰老的详细表征,包括衰老相关的β-半乳糖苷酶 (SA-β-Gal) 的产生、端粒缩短、端粒酶活性降低、DNA 损伤增加、细胞周期停滞,他们对三位中年受试者的 PBMC 进行了转录组测序分析。与对照组相比,二甲双胍处理组与衰老相关-β-半乳糖苷酶(SA-β-Gal)相关的基因 GLB1 显著降低,DNA 损伤相关基因在二甲双胍处理后也均下调。相比而言,二甲双胍促进细胞周期素相关基因 CCNG1 和 CCND2 的表达。与端粒酶的 ELISA 检测数据一致,二甲双胍治疗组 ATM、ATR、PRKCQ 和 MYC 的表达显著升高。此外,与干性相关的 TCF7、SELL、CD28、CD27 基因表达也出现增加。此外,与淋巴细胞增殖相关的生物学过程,如白细胞介素 2(IL-2)和白细胞介素 4(IL-4)在二甲双胍组上调;然而,SASP 相关的生物学过程,如 IL-6、IL-8、IL-1、TNF 和 IFN-γ 的产生,在二甲双胍治疗后减少。总之,这些结果支持了二甲双胍促进细胞干性和端粒酶活性相关基因的表达,但抑制细胞衰老相关基因的表达


结语

综上,在这项研究中,他们提出了二甲双胍对衰老 T 细胞具有抗衰老作用的证据。免疫衰老,尤其是T细胞的衰老,可导致免疫功能障碍和衰老疾病的发生。研究结果发现中年组的衰老T细胞比老年组多二甲双胍通过减少衰老T细胞的数量,减少SASP的产生,促进端粒酶的增加和干细胞的数量,发挥抗衰老作用。本研究的意义在于通过抑制免疫衰老来扩大二甲双胍的临床应用范围,并为其现有的临床应用提供理论支持。